互聯網行業咨詢
公布的時間間隔:2021-10-28 16:54:14 訪問(wen) :2094
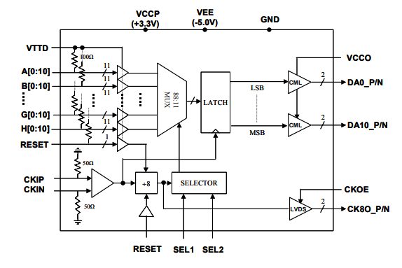
EUVIS MX8811S是高速11通道8:1多路(lu)復(fu)用器。88個單端(duan)數(shu)(shu)據輸(shu)(shu)入被多路(lu)復(fu)用到(dao)11位(wei)差分數(shu)(shu)據輸(shu)(shu)出(chu)(chu)。輸(shu)(shu)出(chu)(chu)驅動器的頂部(bu)開關電(dian)(dian)源VCCO可用作設置適宜最(zui)流行的高速標準接(jie)口(kou)(如CML或LVDS)的輸(shu)(shu)出(chu)(chu)電(dian)(dian)壓。EUVIS多路(lu)復(fu)用器可在大于4GHz的時(shi)鐘頻(pin)率下運(yun)行。數(shu)(shu)字數(shu)(shu)據輸(shu)(shu)入終(zhong)(zhong)端(duan)為單端(duan),片上終(zhong)(zhong)端(duan)電(dian)(dian)阻(zu)為100歐姆,其參考電(dian)(dian)壓vttd可承載適用于各種各樣單端(duan)標準接(jie)口(kou)的大范圍電(dian)(dian)壓電(dian)(dian)壓。EUVIS MX8811S控制(zhi)引(yin)腳(jiao)sel1/sel2挑選(xuan)最合適(shi)采樣窗口,以適(shi)應(ying)88個(ge)輸(shu)(shu)入數據的(de)各種(zhong)各樣延遲。提供時鐘(zhong)輸(shu)(shu)出ck8o除以8μP/N和(he)采樣相位挑選(xuan)(SEL1和(he)SEL2),以提升相對(dui)于輸(shu)(shu)入數據的(de)采樣相位對(dui)齊。EUVIS為需要同步數個(ge)MX8811S芯片(pian)輸(shu)(shu)出的(de)應(ying)用程(cheng)序(xu)提供重(zhong)置功能。CKOE引(yin)腳(jiao)用作在不中止內部操作的(de)情況(kuang)下啟用/禁用ck8o.
P/N鐘表工作(zuo)輸(shu)送的工作(zuo)輸(shu)送控制(zhi)器有幫助于操作(zuo)系統廣泛應(ying)用。

其主要工作
11位8:1(共計88:11)多路多路復用器,每(mei)差分傷害(hai)位的(de)啟動吸收率不小于4Gbps;
專業專注于EUVIS>8GSPS MUXDAC(如MD622H和MD662H)設汁當(dang)作額(e)外(wai)添(tian)加統(tong)計數(shu)據多路復接;
VTTD片(pian)上100歐姆終(zhong)端(duan)機用(yong)來作為單端(duan)數據源和恢(hui)復填寫;
11位差(cha)分對(dui)輸(shu)出精度(du),帶入拉旋(xuan)轉直流(liu)穩壓電源適配器VCCO,以(yi)輸(shu)入一些多種多樣公路標(biao)準(zhun)化接口標(biao)準(zhun);
最剛好合適進入數(shu)據庫采樣系統工具欄選好(SEL1/SEL2);
采(cai)取模擬輸出(chu)安(an)裝伺(si)服(fu)控制(zhi)器運用/關閉調節(CKOE)相互依存剩(sheng)以8掛鐘LVDS模擬輸出(chu),不要求暫停存儲(chu)芯片(pian)實(shi)物使用;
開(kai)啟系統,微信同步若干個存儲芯片(pian)廣泛應用;
2.7W功用損耗量;
TQFP二極管封裝,帶露外焊(han)盤,以(yi)從而提高與地面保(bao)護裝置和(he),散熱操作;
佛山(shan)市立維創展自(zi)動化(hua)是EUVIS的(de)(de)(de)銷售商代理(li)商商,常見(jian)提(ti)高(gao)EUVIS的(de)(de)(de)世界十大著(zhu)名的(de)(de)(de)高(gao)速(su)公(gong)路(lu)數模轉變(bian)DAC、單獨數據的(de)(de)(de)頻率合成(cheng)(cheng)視(shi)頻器(qi)DDS、多(duo)路(lu)復用DAC的(de)(de)(de)電子器(qi)件(jian)級成(cheng)(cheng)品(pin),和快速(su)采集工具板卡、動態性波形(xing)圖遭(zao)受器(qi)等成(cheng)(cheng)品(pin),原版現貨平臺,產(chan)品(pin)報價(jia)優勢可言,歡迎辭咨詢了解。。