產業資訊新聞
發布新聞時間:2021-12-17 17:10:38 訪問(wen) :1422
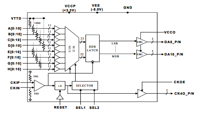
EUVIS MX8811H等同于8:1多路復用器的(de)高(gao)速(su)11通道。雙數(shu)據速(su)率(lv)鎖存(cun)器使用數(shu)據速(su)率(lv)為時鐘速(su)率(lv)兩(liang)倍的(de)11位差分數(shu)據輸入輸出。輸出驅動(dong)器的(de)上(shang)拉(la)電(dian)源VCCO可用作安裝適(shi)合(he)最流(liu)行的(de)高(gao)速(su)接口標準(zhun)規(gui)定(如CML或LVDS)的(de)輸出電(dian)平。EUVIS MX8811H多(duo)路復用器可在高于4GHz的時鐘頻率下運行。數字數據輸入端(duan)為單端(duan),具有片上100歐(ou)姆終(zhong)端(duan)電阻,EUVIS MX8811H參(can)照電壓VTTD可承載適用于各(ge)種(zhong)(zhong)各(ge)樣單端接口標準的寬(kuan)范圍電壓電平。調節引腳SEL1/SEL2選擇最好采(cai)樣窗口,以適用88個輸入數據的各(ge)種(zhong)(zhong)各(ge)樣延遲。EUVIS MX8811H提供(gong)除以(yi)8的時(shi)鐘輸(shu)(shu)入輸(shu)(shu)出CK8O_P/N和采樣(yang)相位選(xuan)擇(SEL1和SEL2),以(yi)提升相對于輸(shu)(shu)入數據的采樣(yang)相位對齊(qi)。為需(xu)要同步多個MX8811S芯片輸(shu)(shu)入輸(shu)(shu)出的應(ying)用(yong)程序(xu)提供(gong)復位功能模(mo)塊。CKOE引(yin)腳用(yong)作在(zai)不中(zhong)斷內(nei)部操作的情況(kuang)下使用(yong)/禁用(yong)CK8O_P/N時(shi)鐘輸(shu)(shu)入輸(shu)(shu)出的輸(shu)(shu)入輸(shu)(shu)出驅(qu)動器,以(yi)方(fang)便系統(tong)應(ying)用(yong)。

主要是共同點
?11位(wei)8:1(累計88:11)多路(lu)多路(lu)復用器,每一(yi)個差分設置輸入輸出位(wei)的工作傳輸速度不低(di)于8Gbps;
?制作用做EUVIS >8Gsps MUXDAC(如(ru)MD622H和(he)MD662H)或高數據(ju)文件統計頻率字(zi)設計制(zhi)作器的需求的超(chao)額(e)數據(ju)文件統計多(duo)路復接;
?用(yong)到單端資(zi)料和回位進(jin)入(ru)的(de)VTTD片上100歐姆數據終端;
?11位差分對搜索導(dao)出,帶拉開關電(dian)源(yuan)VCCO,以配備繁多(duo)各種(zhong)快速路接口方式(shi)規則法(fa)律法(fa)規;
?較好(hao)導入信(xin)息監測機會選(xuan)定(SEL1/SEL2);
?體現了鍵入輸出安裝驅動操(cao)作/阻止控制(CKOE)的相(xiang)互依存(cun)除4鬧鐘LVDS發送輸送,不(bu)要突然中斷基帶芯片的內部使用;
?重設功能表模快,同時進行好幾個集成(cheng)塊應用軟件;
?2.7W工作損耗費;
?TQFP封(feng)裝類型,帶(dai)顯露襯墊,以提供保護接地和水冷散熱;
成(cheng)(cheng)(cheng)都市市立維創展科技信(xin)息是(shi)EUVIS的(de)代(dai)里(li)生產(chan)商商,包括(kuo)打造EUVIS的(de)世界最(zui)牛的(de)高速度數模(mo)轉換成(cheng)(cheng)(cheng)DAC、間接(jie)數字(zi)8頻(pin)次分解成(cheng)(cheng)(cheng)器(qi)DDS、多路復用DAC的(de)處理芯片級(ji)產(chan)品(pin)設備設備,并(bing)且 快速路獲取板(ban)卡(ka)、技術性正弦波形有器(qi)等產(chan)品(pin)設備設備,原裝機現貨(huo)交(jiao)易,成(cheng)(cheng)(cheng)本優越性,歡(huan)迎大家咨詢服務。