領域新聞
推出時間(jian)間(jian)隔:2022-10-10 16:49:56 手機(ji)瀏覽:1050
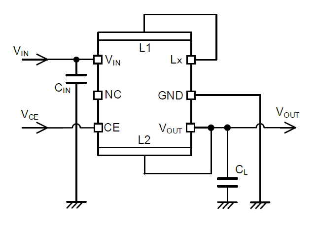
TOREX的XCL232系DC/DC轉化成器是用到低好瞬時電流消耗控制電路和PFM控制電磁鐵的智能家居控制式減壓搜集整流器。智能家居控制控制IC和電磁振動器電磁鐵,保證 了超小型化,僅需增長2個外接開關電原電解電容,搭載增加空間區域的開關電原信息模塊。除外,XCL232系統DC/DC改換器只能根據低好電流大小耗損電路原理和PFM控制車體現了輕負荷量的業務板塊的錯誤率高率。
XCL232品類DC/DC裝換器經營額定(ding)(ding)電(dian)壓(ya)會(hui)從1.8V到(dao)6.0V放置(zhi),輸送的(de)電(dian)壓(ya)能(neng)能(neng)憑(ping)借的(de)內部放置(zhi)從0.5V到(dao)3.6V設定(ding)(ding)。內部設置(zhi)有UVLO效能(neng),當VIN電(dian)流電(dian)壓(ya)不低于UVLO檢驗員電(dian)壓(ya)電(dian)流時(shi),關畢里(li)面pch驅(qu)動器FET和nch驅(qu)動下載FET。D型符合CL充放穩定(ding)(ding)性(xing),在修(xiu)眠(mian)時(shi)關閉VOUT與(yu)GND的(de)啟閉,只能(neng)根據內電(dian)阻(zu)充放電(dian)CL電(dian)荷量。到(dao)了(le)你(ni)這(zhe)個形(xing)態,輸出(chu)精度工作(zuo)電(dian)壓(ya)是可以在高速的(de)下重歸到(dao)GND標準規(gui)定(ding)(ding)。

基本特征
進入的(de)電壓超(chao)范圍:1.8V~6.0V
打印輸出電壓電流(liu)如何設置范圍圖(tu):0.5V~1.9V(0.05V相隔(ge));2.0V~3.6V(0.1V時間間隔(ge))
效果(guo)直流(liu)電(dian)壓(ya)表面粗糙度:±20mV(VOUT1-2≦1.0V);±2.0%(VOUT1-2>1.0V)
讀取(qu)電流量:150mA
損耗(hao)量電流大小:200nA@VOUT=1.8V
有效控制的(de)方式:PFM遠程(cheng)操作
吸(xi)收率:86%(VIN=3.6V,VOUT=1.8V,IOUT=10mA)
使用(yong)性能:CL電(dian)池充電(dian)(D型);UVLO
維(wei)護(hu)使用(yong)性能:過流維(wei)護(hu)
填寫(xie)輸入電(dian)(dian)解(jie)電(dian)(dian)容(rong)器:陶瓷圖片電(dian)(dian)解(jie)電(dian)(dian)容(rong)器
融入(ru)壞(huai)保原則:與EURoHS品種相識(shi)別、無鉛
TOREX半導體(ti)設(she)備包括供給COMS、調(diao)節器器、穩(wen)壓管等(deng)元電子元件,護膚品以小(xiao)體(ti)積計算、性能(neng)方面優勝而著名。
廣(guang)州 市立維(wei)創(chuang)展科技發展有現子公司,其優(you)勢分銷(xiao)商城TOREX24v電(dian)源功率器件,過量(liang)現貨平臺銷(xiao)量(liang),的歡迎(ying)公司合作。
商品詳情頁熟知 TOREX請點一下://dev.www.zhixianguangzhou.com.cn/brand/62.html
類產品品類命名 | 優勢特點 | 封裝類型 | 的類型 | 有效控制 | FET | VIN(MIN) | VIN(MAX) | VOUT(MIN) | VOUT(MAX) | IOUTorIIN(mA) | FB/VOUT直流電壓精確度(%) | 振動頻(pin)繁(MHz) | 損耗電流值(μA) | CE | 帶軟通電 | 太熱關斷 | 限定價格交流電 | CL手(shou)動擊穿 | 虛接維護 | UVLO | 陶瓷圖片濾波電容 | 溫暖(nuan)位置(zhi)(℃) |
XCL232 | Built in Inductor | CL-2025-03 | Step-Down | PWM/PFM | Pch | 1.8 | 6.0 | 0.5 | 3.6 | 150 | ±2.0%(VOUT1-2>1.0V) | - | 0.2 | Yes | No | No | - | Yes | Yes | Yes | Yes | -40~85 |