產業新聞資訊
上架時(shi)光:2023-02-01 16:56:52 搜索:1646
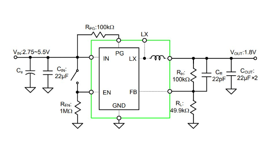
SILERGY電原信息模塊SQ76004QNC是提高速率率的3MHz搜集降血壓DC/DC穩電容式源,能作為高至4A轉換電壓降。SQ76004QNC都可以在2.75V至5.5V寬發送額定電壓範圍內上班,智能家居控制化異常低RDS(ON)主電按鈕和數據同步電按鈕,以最好裝量抑制無線傳輸消耗的資金率。SQ76004QNC小二極管封裝(3.0mm×3.0mm,H=2.0mm)智能家居抑制化電感感應線圈和抑制集成塊。

表現形式
里(li)面的(de)電(dian)源開(kai)關(上邊(bian)/下方)至(zhi)關低(di)的(de)RDS(ON):35/15mΩ
2.75~5.5V輸入端電壓區域
3MHz運轉頻(pin)繁(fan)極(ji)大地(di)步的才能減少外部鏈(lian)接組件(jian)
內部結構軟加載控制浪涌工作(zuo)電壓
4A聯續性打(da)出相電(dian)壓能力
閉合形式損耗(hao)率<0.1μA交流(liu)電(dian)源直流(liu)電(dian)壓
100%Dropout控(kong)制車
電源線質(zhi)量良好驗(yan)測(ce)器
過直流電保證/欠壓設定/溫度確保
考慮RoHS條件且無(wu)鹵素燈泡(pao)
主體(ti)工程(cheng)型封裝形態(tai)形態(tai):QFN3x3-10
SILERGY(矽力杰)主要是分娩外(wai)接24v電(dian)源處理芯片、外(wai)接24v電(dian)源包塊等模擬訓練電(dian)子器件。
共性(xing)SILERGY矽力杰的電源線組(zu)件(jian)設備,立維創展提供了(le)pin to pin原位替代品產品的,外盤優(you)點(dian)價值(zhi),喜愛顧問。
詳細情況要了解SILERGY供電功(gong)能請點擊量://dev.www.zhixianguangzhou.com.cn/brand/70.html