業內新聞咨詢
公(gong)布時段:2023-03-21 16:50:36 瀏(liu)覽網頁(ye):1409
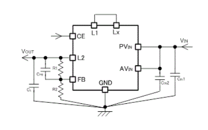
TOREX電源輸出模塊輸出模塊XCL211產品是把電機轉子和調控IC組成為一體式的超小(3.1mm×4.7mm×1.3mm)降血壓DC/DC準換器。經由把初級線圈內裝置在打包封裝接口內,驅使高壓線路板規劃十分簡易法,能否把因線路接線的經絡所造成的不順心基本操作或噪音污染等管控在輕柔的幅度。
XCL211型(xing)號24v電(dian)源(yuan)(yuan)接口工作電(dian)壓超范圍(wei)在2.7V~6.0V之間。外接電(dian)源(yuan)(yuan)電(dian)流(liu)值能(neng)夠(gou) 使用的內阻從(cong)0.9V隨意(yi)設備(bei)。XCL211系(xi)列(lie)作品24v電(dian)源(yuan)(yuan)設定(ding)器頻(pin)次被確定(ding)不(bu)活動,可能(neng)設定(ding)輸出(chu)精度紋(wen)波。軟無法精力(li)配置為(wei)1ms(TYP.),也可以不(bu)使電(dian)源(yuan)(yuan)線電(dian)流(liu)值快速路(lu)起動。XCL211一系(xi)列(lie)電(dian)原電(dian)源(yuan)(yuan)模塊禁(jin)止電(dian)流(liu)大(da)小量使用被布置為(wei)4.0A(TYP.)。裝備(bei)了(le)UVLO(Under Voltage Lock Out)使(shi)用,當填寫電流值在2.4V(TYP.)左(zuo)右時(shi),直(zhi)接性暫停/開始內(nei)部的動(dong)力晶(jing)狀體管(guan)安(an)全(quan)作業。當CE=Low時(shi),進行CL移(yi)除電磁(ci)能的功效將(jiang)CL(根據濾波電容(rong))中的電荷量(liang)量(liang)放出能耗,將(jiang)耗損(sun)電流值量(liang)管(guan)控在1.0μA這(zhe)。

結構特征
復制粘貼電阻(zu)超范圍:2.7V~6.0V
模擬輸出電壓降:0.9V~VIN(FB電壓(ya)降=0.8V±2%)
輸出電壓電壓:2.0A
高準換錯誤率:0.94
掌控方式方法:PWM加固操控
氛圍溫(wen)暖:-40℃~+85℃
TOREX半導體(ti)材料(liao)基本展示 COMS、感知器(qi)、電感等元器(qi)材,類產品以小占地(di)、效果有遠見而著明。
河南(nan)市立維創展(zhan)科學技術十分(fen)有限(xian)司,優劣勢分(fen)銷模式(shi)TOREX電源適配器(qi)器(qi)材,大量現(xian)貨(huo)黃金庫存(cun)量,熱(re)烈歡(huan)迎合作項目。
詳情頁熟悉TOREX請打開://dev.www.zhixianguangzhou.com.cn/brand/62.html