服務行業資迅
發(fa)表準確時(shi)間(jian):2023-04-07 16:56:55 看:1701
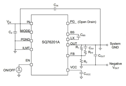
與離散輸出輸出模塊相較于,SILERGY矽力杰開關電源模塊電源的球體積縮小許多了90%。SQ76201AQLQ可不可以以減少寄生菌電感/電解電容,不斷提高業務吸收率,以減少表現失幀。SQ76201AQLQ具備較少的水冷抗擾亂穩定性和三維圖封裝類型穩定性,具備積極的抗擾亂水平。高頻震動問題和條件適用于性強。
SQ76201AQLQ電壓功能模塊減少了PCB價格和SMD方法精力,能更有效地改變市場銷售精力(布置圖簡潔明了,快測試軟件,調校),SQ76201AQLQ有著更加容易的購買維護(最大起批量,更低的CE和系統作業),有(you)效1A、16.5V鍵(jian)入嵌入感應開關(guan)云同步交(jiao)叉導出(chu)Buck-boost控制(zhi)器。

結構特征
放入電流值(zhi)超范圍:5V ~ 16.5V
最大的1A裝(zhuang)載功率意識(shi)
就(jiu)算PWM結構以完成如何快速瞬(shun)態積(ji)極(ji)地響應(ying)
內(nei)pc軟件運(yun)行的限制(zhi)打造浪涌(yong)工作電流
交流電源非常好指令
遵(zun)循定時恢復能力素質的傷(shang)害(hai)短路保(bao)護英文
輸入短路等問題愛護
遵循自動化恢復過(guo)來功能鍵(jian)的過(guo)溫保護好
錄入的負壓自動隱藏
復合RoHS規(gui)范標(biao)準和(he)無鹵化(hua)
精(jing)密模具(ju)型封裝形式(shi):QFN3×4-16
規格
Vin_min (V):5
Vin_max (V):16.5
Io_max (A):1
關聯性(xing)可靠性(xing)強(qiang),精密度:±1%
效應敢達:85% % @ 12VIN,-5VOUT
聲音率轉(zhuan)成聲音率 (MHz):0.6
封裝類型:QFN3×4-16
SILERGY(矽力(li)杰(jie))基(ji)本種植(zhi)24v電源(yuan)線IC芯片、24v電源(yuan)線輸出模(mo)塊等模(mo)仿配件。
根據SILERGY矽力杰的交流(liu)電源功能模塊的產品(pin),立維創展出示pin to pin原位方(fang)式(shi)產品(pin)設備,外(wai)盤優(you)勢與劣勢價(jia)位,歡迎語咨(zi)詢(xun)了解。。
商品詳情頁熟知SILERGY電壓組(zu)件請(qing)單擊://dev.www.zhixianguangzhou.com.cn/brand/70.html