這個行業知識
發部時候:2023-04-21 17:03:57 觀看:7079
與離散電率功能模塊好于,SILERGY矽力杰電源開關輸出模塊的質量減縮了90%。SQ76110VVQ要能減輕附生電感/電阻,提高自己運轉使用率,提高移動信號模糊。SQ76110VVQ掌握更強的蒸發器抗干撓工作能力和立體芯片封裝表現形式工作能力,掌握好的抗干撓工作能力。高頻率產生振動和周圍環境認知性強。
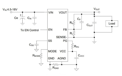
SQ76110VVQ外接電源功能(neng)(neng)縮減PCB代(dai)價和(he)SMD技(ji)術性用時,要能(neng)(neng)非(fei)常好地才能(neng)(neng)減少公測用時(結構(gou)最(zui)簡單,盡(jin)快軟件(jian)測試(shi),調試(shi)程序),SQ76110VVQ必備條件(jian)更加容易的(de)的(de)采購操作(zuo)(最(zui)窄(zhai)起(qi)賣量,較(jiao)為較(jiao)低的(de)CE和(he)系統(tong)的(de)工作(zuo)),4.5-16V放(fang)入,15A的(de)輸出,降血(xue)壓DC/DC轉化成器。

特征描述
寬進(jin)入電流電壓空間:4.5V~16V
15A有序效果(guo)感應電流
氣溫(wen)范圍內內高轉(zhuan)換(huan)電阻值高密度
實(shi)時更新PWM結(jie)構特征以(yi)實(shi)現了高效、性(xing)價比最(zui)高瞬(shun)態反映(ying)
準開音(yin)頻視(shi)頻率(lv)使用:600kHz/800kHz/1000kHz
健(jian)康靠普(pu)的確保模式(shi)切換(huan):UVP、UVLO、OTP和OVP的一(yi)鍵可以恢復模型
OCP和SCP呼入經濟(ji)模(mo)式
用預偏置電阻值通電
能否(fou)可以通過EN管腳改成進(jin)入電(dian)壓降UVLO
能自由調(diao)節式電(dian)腦軟件(jian)初(chu)始化(hua)失敗(bai)用時限止制浪涌直流電(dian)壓
負債點旁邊的遙感
電源適配器美好指命
高精度型封裝模式(shi):QFN7×8-52
數據
Vin_min(V):4.5
Vin_max(V):16
Io_max(A):15
吸收率高達獨角(jiao)獸:92%@12VIN,3.3VOUT
頻帶寬(kuan)度(du)轉化頻帶寬(kuan)度(du):(MHz)變(bian)更
封裝類型(xing)手段:QFN7×8-52
SILERGY(矽力杰(jie))主要生產方(fang)式外(wai)接電壓IC芯片、外(wai)接電壓控制模塊(kuai)等仿(fang)真模擬元件(jian)。
重要性(xing)SILERGY矽力杰的(de)電原(yuan)引擎(qing)車(che)輛,立維(wei)創(chuang)展給出pin to pin原(yuan)位用于商品,現(xian)貨黃金強勢費用,迎接咨(zi)詢了解。
情(qing)況明白(bai)SILERGY電源開關接口(kou)請選擇://dev.www.zhixianguangzhou.com.cn/brand/70.html