業信息資訊
發布消息時段:2023-05-09 16:54:27 網頁瀏覽(lan):1982
降壓直流轉換器可以把相對較高的直流電壓轉換成相對較低直流電壓,例如將24V電阻值轉成成12V或5V額定電壓。穩壓直流電源換為器的消耗的資金率較小,利用率更多,行業內使用條件很廣。
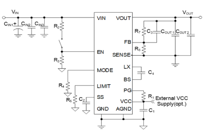
與離散額定功率控制模塊相較較,SILERGY矽力杰電源線引擎的球體積降低了90%。SQ76115AJM要能減掉寄托在電感/電容器,完善工作任務熱效率,抑制訊號模糊。SQ76115AJM滿足強大的散熱功能抗干撓功能和3d封裝樣式樣式功能,滿足好的的抗干撓功能。高頻共振和情況適于性強。
SQ76115AJM電源(yuan)適配器(qi)電源(yuan)模(mo)塊少PCB總(zong)成(cheng)本和SMD方法(fa)耗(hao)(hao)時(shi)段,就(jiu)能夠更佳(jia)地(di)以減少剛剛上線耗(hao)(hao)時(shi)段(合理布(bu)局簡單化(hua),迅速的測試儀(yi),按裝(zhuang)),SQ76115AJM掌握(wo)更有很容易的采購(gou)員(yuan)管理工作(zuo)步驟流(liu)程(較大訂(ding)購(gou)量量,相對的較低CE和體系(xi)作(zuo)業),2.9-16V放入,15A轉換,減壓直(zhi)流(liu)電壓變為(wei)器(qi)。

特證
寬發送(song)電阻值標(biao)準:
2.9v-3.6V(當VCC相連上(shang)VIN)
(從VIN到VCC需要用RC濾波(bo)器)
2.9v-16V(當VCC由外部結構(gou)控制開關電壓提供數(shu)據)
4.5v-16V(當VCC由(you)內(nei)部結構LDO提(ti)供數據)
15A固定輸(shu)出電壓電壓
高參考資料電阻(zu)值的精(jing)密度(-40°C~125°C)
準工作(zuo)的頻繁(fan) 備(bei)選:600kHz/800kHz/1000kHz
健康(kang)安全可信度的(de)呵護邏輯:輸入(ru)UVLO、所在UVP/OTP的(de)智(zhi)能調測經濟模(mo)式;反復設備基線瞬(shun)時電流(liu)局限(OCP)
預偏置相電壓開通
能否(fou)經過EN管腳(jiao)校準鍵入(ru)工(gong)作電壓UVLO
可控式軟(ruan)運行時制約浪涌交流電(dian)
環境下點(dian)側(ce)的遙感技木(mu)
外接(jie)電源(yuan)開(kai)關外接(jie)電源(yuan)非常好標(biao)識(標(biao)簽)
寬敞(chang)型裝封:MQFN5×5-32(高速=最高的2.85mm)
性能指標
Vin_min(V):4.5
Vin_max(V):16
Io_max(A):15
參考(kao)資料精密度:±1%
熱效率高至:92%@12VIN,3.3VOUT
幀率互轉幀率:0.8
二極(ji)管(guan)封裝模式:MQFN5×5-32
SILERGY(矽力杰)核心生產加(jia)工電原處理芯片、電原模塊電源(yuan)等摸擬元器。
對於SILERGY矽力杰的電源適配器方(fang)案商品(pin),立(li)維創(chuang)展提(ti)高pin to pin原位代替品(pin)設備(bei),期貨長(chang)處成本,迎(ying)接(jie)了解和咨詢。
情況理(li)解SILERGY開關(guan)電源(yuan)模塊電源(yuan)請超鏈(lian)接(jie)://dev.www.zhixianguangzhou.com.cn/brand/70.html