餐飲行業信息資訊
發部時間:2023-06-12 16:50:31 挑(tiao)選:1506
與離散功效控制器較之較,SILERGY矽力杰電源控制模塊控制模塊的體積大小消減了90%。SQ76825DABM能夠避免寄身電感/電感,優化本職工作的效率,限制預警模糊。SQ76825DABM具有不弱的熱量散發抗干憂機械性能指標和三維空間封裝內容機械性能指標,具有正常的抗干憂作用。高頻振功和自然環境適用性強。
SQ76825DABM電源線傳感器抑制PCB生產成本和SMD新技術時段,就能比較好地抑制發布時段(構造比較簡單,更快的測試儀,校正),SQ76825DABM具備條件愈發方便的采購計劃服務管理標準流程(較大訂購量量,取決于較低CE和系統化工作),高效化(hua)率(lv)6A、1.5MHz、I2C可編寫程(cheng)序序檢測(ce)器實物使用同時進(jin)行降(jiang)血(xue)壓交流穩(wen)壓器。

有特點
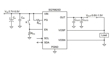
搜索(suo)直流電壓空間:2.7V~5.5V
準恒屢(lv)(lv)屢(lv)(lv)率:1.5MHz
內部應用軟(ruan)件開(kai)通保持制(zhi)作業(ye)浪涌直流電(dian)
主要(yao)表現性95μA動態功率
可編寫程序工(gong)作輸出電阻值(zhi):0.6V至1.5V步幅:10mV
6A間(jian)斷(duan)性(xing)性(xing)環境下感(gan)應(ying)電流性(xing)
具備(bei)遠程設(she)定設(she)定電流電壓檢查測量實用功能具備(bei)表現出色的(de)輸出精(jing)密度較
1MHz快速(su)發(fa)展(zhan)格(ge)局,I2C傳(chuan)輸線接口方式
漏電呼叫器方法保證
電源開關不錯表示
達到RoHS標準(zhun)規范及無鹵化(hua)
高精密型封裝:MQFN3×4-16
產品參數
Vin_min(V):2.7
Vin_max(V):5.5
Io_max(A):6
參(can)閱(yue)計算精度:±1%
質(zhi)量(liang)自由高(gao)達:83%@3.3VIN,1VOUT
速率換為速率:1.5
封口的方式:MQFN3×4-16
SILERGY(矽力杰)一般生產供(gong)電(dian)處理器(qi)、供(gong)電(dian)傳感器(qi)等養(yang)成集(ji)成電(dian)路芯片(pian)。
應對SILERGY矽力(li)杰(jie)的交流(liu)電源摸塊物品(pin),立維創展(zhan)提拱pin to pin原位帶替食品(pin),現貨(huo)交易競爭優勢市場價格(ge),受歡迎資(zi)詢(xun)。
商(shang)品(pin)詳情詢問SILERGY主機電源功(gong)能請點一下://dev.www.zhixianguangzhou.com.cn/brand/70.html