互聯網行業內容
發表精(jing)力:2024-01-05 16:58:36 查詢:6104
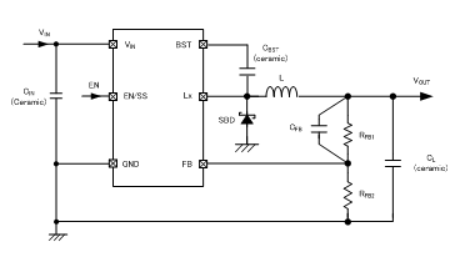
TOREX主機電源XC9246題材穩壓DC/DC更換器是嵌到的N-內孔驅程晶狀體管,做工作于16V的穩壓DC/DC轉化成器IC。建立了讀取感應電流直1.0A直到高質量率保持穩定電源適配器。電流電容(電容器)(CL)能夠app工業陶瓷電容(電容器)等低ESR電容器。
XC9246編穩壓DC/DC換為器(qi)(qi)嵌入的(de)(de)1.0V的(de)(de)依據線(xian)電流值(zhi)源,是可(ke)以經過外(wai)鏈阻值(zhi)值(zhi)同時(shi)地安(an)裝輸入線(xian)電流值(zhi)。于是啟閉次數高至(zhi)1.2MHz,才可(ke)以控制外(wai)接元集成電路芯片(pian)的(de)(de)不同規格的(de)(de)中實用(yong)化。XC9246產品系列穩壓DC/DC轉化器(qi)(qi)在內(nei)部設(she)定了1.5ms(TYP)的(de)(de)軟(ruan)進行十六國(guo)時(shi)期(qi),故而進行與EN/SS接瀏覽器(qi)(qi)插件相(xiang)聯接的(de)(de)功率電阻和電容量(liang),并能容易設(she)制比內(nei)部結構軟(ruan)起動較長的(de)(de)晚(wan)清(qing)時(shi)期(qi)。
XC9246全系列穩壓DC/DC轉換成(cheng)器(qi)嵌入(ru)式(shi)的(de)UVLO功效,在測試儀電(dian)(dian)壓交(jiao)流(liu)電(dian)(dian)下時,會強行性地(di)停下安裝驅動(dong)結晶體管(guan)工(gong)作。擊穿保護區(qu)中嵌入(ru)式(shi)的(de)禁止交(jiao)流(liu)電(dian)(dian)電(dian)(dian)源(yuan)線(xian)路,超溫欠費線(xian)路,短路故障保證集成(cheng)運(yun)放。

優點
鍵盤(pan)輸入電阻領域:4.5V~16V
輸出(chu)電流值位置:1.2V~5.6V(VFB=1.0V)
輸出的功率:
1A(VIN≧6VandVOUT/VIN≦50%)
1A(VIN<6VandVOUT/VIN≦40%)
作業利用率:90%(VIN=12V,VOUT=5V,IOUT=200mA)
頻次(ci)依(yi)據:1.2MHz
比較(jiao)高占空比:80%
帶軟無法:
實(shi)物設(she)定1.5ms
表面設(she)制:適宜(yi)于外接RC任(ren)一地(di)設(she)置成(cheng)
抑制形式:PWM抑制
擊穿防護:
電流值受(shou)限制(積份閂鎖手段)
超溫關機
發生故障自我保護
UVLO:4.15V,5.65V,7.65V
的輸出電感:陶瓷制品電感
溫度表(biao)領域:-40℃~+85℃
適宜環保(bao)標(biao)準明文規定:與EURoHS技術參(can)數分別、無鉛
規格型號 | UVLO解除限制工(gong)作電壓(ya) | 崗(gang)位概率 | 裝封 |
XC9246B42CER-G | 4.15V | 1.2MHz | USP-6C |
XC9246B42CMR-G | 4.15V | 1.2MHz | SOT-26W |
XC9246B65CER-G | 5.65V | 1.2MHz | USP-6C |
XC9246B65CMR-G | 5.65V | 1.2MHz | SOT-26W |
XC9246B75CER-G | 7.65V | 1.2MHz | USP-6C |
XC9246B75CMR-G | 7.65V | 1.2MHz | SOT-26W |