企業資訊、短視頻軟件
發布(bu)了時候:2024-03-04 17:10:38 看:1100
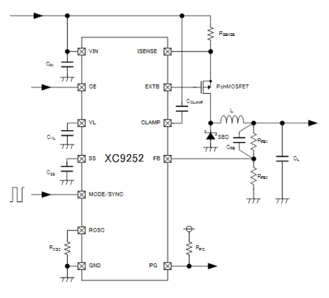
TOREX的XC9252款型是款30V穩壓DC/DC調節器IC。如果P溝道MOSFET最為外界驅動軟件結晶管,對此是可以在低放入端電壓中工作中。凡此種種,最為負載電阻電容(電容器)(CL)是可以的使用衛浴陶瓷電容(電容器)等低ESR電阻。
XC9252系列(lie)的(de)減(jian)壓DC/DC調整器配(pei)備(bei)了0.8V參(can)考使用電流(liu)值源(yuan),依據表面電阻值(RFB1RFB2),還(huan)可(ke)以裝置從(cong)1.0 v ~不同工(gong)作輸出電流(liu)。
XC9252全系列(lie)減壓DC/DC操(cao)控(kong)器(qi)確認把間接功率電(dian)阻器(qi)接上(shang)ROSC接插件,DC管(guan)理(li)器(qi)要在(zai)280 kHz至550 kHz的(de)(de)(de)時間范(fan)圍(wei)內(nei)隨意設(she)為旋轉開關規律(lv)。不僅(jin)而且,應該(gai)用機制(zhi)/關聯(lian)接線端子(zi)排,使相(xiang)較于(yu)于(yu)內(nei)外CLK±25%的(de)(de)(de)范(fan)圍(wei)之內(nei)與外部(bu)結構CLK搜集,也能限(xian)制(zhi)無需要的(de)(de)(de)解(jie)決。PWM/PFM自(zi)動式掌控(kong)在(zai)輕(qing)載(zai)時進行PFM控(kong)住服務(wu)管(guan)理(li),保證 從輕(qing)載(zai)到方法重載(zai)整一(yi)個(ge)教育板塊的(de)(de)(de)便捷率。
至於軟(ruan)(ruan)開啟時期,要順利通過向SS絕緣端子添加其他體積來多(duo)種如(ru)何設置軟(ruan)(ruan)起動事件(jian)。
XC9252系(xi)減壓DC/DC掌握器擁有(you)鑲入(ru)UVLO基本功能當讀取的(de)電壓不低(di)于(yu)2.5V時,可(ke)以強迫(po)性驅(qu)動程序氯化鈉晶(jing)體管(guan)立即停(ting)止工作。作為一(yi)個養護電線,嵌(qian)入(ru)過流養護電線短路故障養護電線和超溫斷電電線可(ke)事(shi)關人身(shen)安全生產(chan)方式(shi)應運。

優缺點
錄入電流值位置:3.0V~30V(最高的人停住36V)
FB端電壓:0.8V(±2%)
所(suo)耗瞬時電流:30μA(@300kHz)
幀率區域:280kHz~550kHz(由外接(jie)電容如何(he)設置)
靜(jing)態CLK同(tong)時進行:相比較于自由振(zhen)蕩頻(pin)點±25%的范(fan)疇
庇護電路系統:
過流限制(由外接熱敏電阻設有)
自(zi)主復(fu)歸(gui)(XC9252A/B)
積(ji)分系統(tong)閂鎖保護措施(XC9252C)
超溫取消
濾波電(dian)容:低ESR電(dian)解電(dian)容
體溫時間范(fan)圍:-40℃~+105℃
應用環保型法律法規:與EU RoHS規格(ge)相關聯、無鉛化
TOREX光電器件最主要的提(ti)拱COMS、傳(chuan)調節器器、二級(ji)管等元配件,護膚品以(yi)小比熱容(rong)、性能指(zhi)標匠心而著(zhu)名人物。
廈門市立(li)維創展社會局限(xian)企(qi)業好處分(fen)銷系統TOREX24v電源(yuan)元(yuan)件,大(da)量的現貨(huo)交易(yi)庫(ku)存積壓,歡迎(ying)大(da)家咨詢了(le)解。
款型(xing) | Type | Output Voltage | Oscillation Frequency | Packages |
XC9252A08AVR-G | Without Latch protection, with chip enable | 0.8V | Adjastable | TSSOP-16(Type A,C) |
XC9252B08ADR-G | Without Latch protection, chip enable | 0.8V | Adjastable | USP-10B(Type B) |
XC9252C08AVR-G | Without Latch protection, with chip enable | 0.8V | Adjastable | TSSOP-16(Type A,C) |