行業領域信息資訊
上架期限:2024-07-31 08:54:58 瀏覽訪問:6557

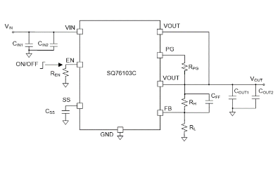
SQ76103CADM是一款由SILERGY(矽力杰)公司生(sheng)產的高效(xiao)同(tong)步降壓(ya)穩壓(ya)器電源模塊(kuai)。以下是其主(zhu)要特(te)點和規格(ge):
1. 填寫相額定電壓的范圍圖:該信息模塊兼容4.7V至18V的寬填寫相額定電壓的范圍圖,適于于多樣供電運用游戲場景。 2. 輸入輸入線的電壓調節:微信用戶能夠基于想要調正輸入輸入線的電壓,面積從0.8V到5.4V。 3. 根據電阻工作電壓功能:SQ76103CADM可具備高達到3A的接連根據電阻工作電壓,提供適中電機功率需求量。 4. 固定位置不動頻次感應電流值形式 (FCCM):在一切載荷使用范圍內均運用固定位置不動頻次感應電流值形式 ,確保安全生產穩定的的電流的輸出。 5. 外接外接電源模塊穩定標識:方案內置式外接外接電源模塊穩定標識功能性,更方便視頻監控外接外接電源模塊情況。 6. 軟開啟技能:內部可程序編程的軟開啟時候減少了開啟時的浪涌直流電,保護機系統抵御直流電打擊。 7. 守護技能:擁有輸入過流守護(擁有重新還原技能)、輸入欠壓守護和過溫守護,抓實體系的安全可靠啟動。 8. 打包封裝類型和厚度:應用軟件緊身型MQFN 3×2.8-8打包封裝類型,極限程度僅為2mm,適當空間區域受限制的應用軟件。 9. 能力:在12V讀取和3.3V內容輸出經濟條件下,能力高至85%,益于避免勢能耗損和導熱管理故障 。 10. 控制觸點開關速度:控制觸點開關速度為2兆赫,能夠促進減小或增大內部部件的寸尺和投資成本。 11. 參考資料端電壓電流精密度:Vref精密度為±1.875%,抓好內容輸出端電壓電流的準確設定。 SQ76103CADM外接電源開關包塊而使高、多實用功能和狹窄的構思,十分的可以在攜便式機、消耗智能電子、制造業調節和通訊系統軟件等行業的外接電源開關標準化管理。SILERGY(矽力杰)重要生產方式電集成電路芯片、電板塊等模以元件。涉及SILERGY矽力杰的電源模塊產品,立維創展提供pin to pin原位用作品牌(pai),現貨交(jiao)易特點成(cheng)本,歡迎(ying)圖片了解和咨(zi)詢(xun)。