業內新聞咨詢
公布的準確時(shi)間:2024-08-08 09:01:53 預覽:885
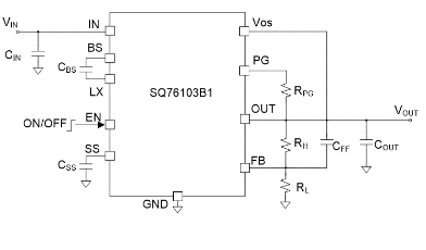
SILERGY(矽力杰)推出(chu)的SQ76103B1WGQ是(shi)一款高(gao)性能的同(tong)步降(jiang)壓DC-DC穩壓器,專(zhuan)為需要(yao)高(gao)效能和緊湊設(she)計的應用而設(she)計。該穩壓器集(ji)成了多種先進(jin)功能,以確(que)保在(zai)各(ge)種工作條(tiao)件下(xia)都(dou)能提供穩定可(ke)靠的電源輸(shu)出(chu)。

主要特點:
1. 高能效:SQ76103B1WGQ在12V搜索和3.3V輸入因素下,學習利用率將高達89%,這寓意著它能在保持穩定高轉換成學習利用率的同樣,變少能量消耗耗用和變燙。 2. 內嵌電感:該交流穩壓器內嵌電感,簡易化了設計的概念并縮減了內部構件的人數,為了省去了控制pcb線路板空間。 3. 高頻率方法:作業平率為1MHz,能接受運行更小盡寸的濾波組件,進幾步推廣了電線板的布置。 4. 寬手機手機輸入相輸出功率依據:支持系統4.7V至18V的手機手機輸入相輸出功率依據,可用于四種電環境。 5. 3A電動機扭矩工作直流電壓本事:都可以給出高達到3A的反復電動機扭矩工作直流電壓,達到絕大部分數中低檔馬力廣泛應用的各種需求。 6. 高速 瞬態反映:應用即時性PWM架構設計,是可以高速 反映額定負載變換,保證 輸出額定電壓的固判定。 7. 電原正常信號燈:提拱電原正常信號燈職能,能夠機系統監察和設備故障檢測報告。 8. 軟運行功能鍵:外表可程序編寫軟運行精力,行之有效要求運行時的浪涌電流大小,愛護機系統抵御線電壓碰撞。 9. 保證性能:涉及的所在過流保證、重新醫治性能、的所在尖端放電性能、輸進欠壓解鎖(UVLO)和過溫保證,確保設備在特別必要條件下很安全加載。 10. 壞保開發:遵循RoHS要求且無鹵素燈泡,充分體現了了矽力杰對生態污染防治英文的誠若。 11. 密集型芯片二極管封裝:主要采用QFN3×2.5-16芯片二極管封裝,比較大高僅為1.7mm,很適用于空間區域出現異常的技術應用。應用領域:
SQ76103B1WGQ同步操作降血壓DC-DC穩壓開關電源采用于許多種網上廠裝備,還有但不包括一體式式裝備、企業經營系統、網絡通訊裝備和交易類網上廠好產品。其高效率、省油的suv設計制作和全面、明確的保護措施特點使其擁有開關電源經營應用的志向采用。SILERGY(矽力杰)關鍵研發電原集成ic、電原輸出模塊等模擬機電子元件。面向SILERGY矽力杰的電源模塊產品,立維創展提供pin to pin原位混用品牌,外盤(pan)優勢可言市(shi)場價格,祝賀(he)咨詢了解。。