領域手游資訊
推(tui)送時刻:2024-08-26 09:53:12 閱覽:5736
在現代電子設備中,電源管理模塊的效率和性能至關重要。SILERGY(矽力杰)的SQ76102ATRC降壓DC-DC電源(yuan)模(mo)塊,通過其EVB_SQ76102ATRC評估板,為(wei)用戶提供了一個(ge)高效、緊(jin)湊(cou)且功能豐富的解決方(fang)案(an)。本(ben)文(wen)將詳細介紹這(zhe)一模(mo)塊的關鍵特性(xing)和優勢。

核心特性
高效率與緊湊設計:
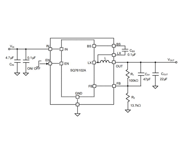
SQ76102ATRC是一款 款1MHz此次減壓型DC/DC更換器,集成為一款 電調節器,封裝在一款 僅3×3×2mm的緊奏型QFN3×3-7封裝中。這些設計制作不只節約了服務器,另一方面也可以供給高達hg2A的電壓電壓,相當最適合服務器受到限制的利用情況。低導通電阻:
方案實物的最上層和最下面電開關兼具低RDS(ON),分離為50mΩ和30mΩ,這意思著在改變過程中中精力流失非常低,故而增強了整體的率。寬輸入電壓范圍:
SQ76102ATRC兼容4.5至18V的填寫電阻范圍圖,這讓它可以融入多類開關電源模塊壞境,無所謂是電池充電供電系統最好其余的類型的開關電源模塊。精確的輸出電壓:
控制器給予±1%的0.6V導致精度,確保安全生產了所在交流電壓的保持穩相關性和安全性,這對於都要精確度電源模塊的敏感脆弱網絡機器特別關鍵性。快速瞬態響應:
主要包括既時PWM系統架構,SQ76102ATRC要能建立更快的瞬態運行,這而言信息電動機扭矩改變的應運畫面越來越重點。安全與保護功能:
- 里面軟起動服務器的功能約束了發動服務器時的浪涌電流大小。 - 限流折返傳統模式能提供了導出串電確保。 - 過溫保護英文功能表存在自然恢愎工作能力,保證了接口在極為標準下的衛生使用。 - 逐壽命基線電壓影響和輸人欠壓鎖死職能進一歩加強了傳感器的相對穩定穩定準確性分析和穩定準確性。環保標準:
SQ76102ATRC具備RoHS基準且無鹵素燈泡,闡述了SILERGY對區域節能減排措施的承諾制。應用領域
SQ76102ATRC的高機關效能和緊奏型設定使其越來越適當于不同技術應用,包涵但不是指: - 輕便式式電子無線設配 - 工業操作系統性 - 無線通信機 - 使用網上食品SILERGY(矽力杰)常見生孩子開關電源開關集成電路芯片、開關電源開關組件等仿真集成電路芯片。造成SILERGY矽力杰的電源模塊產品,立維創展提供pin to pin原(yuan)位(wei)用作設備,現貨平臺的(de)優(you)勢(shi)定價,的(de)歡迎(ying)咨詢中心。