業訊息
頒布期(qi)限:2024-12-06 17:06:14 網頁瀏覽:979
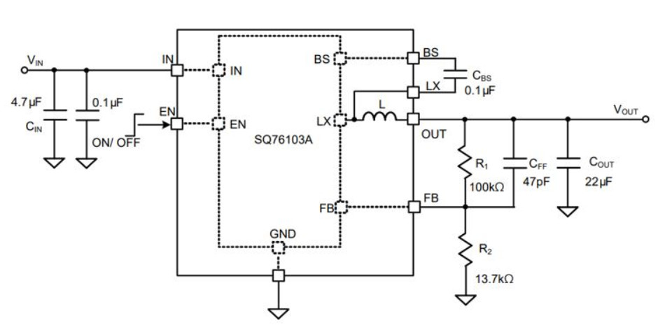
SILERGY(矽力杰) SQ76103ATRC是款必備條件優質率的此次減壓電壓穩壓器,認準于需用1MHz頻帶寬度區間和3A輸送電流值的制定和運用。SQ76103ATRC適應4.5V至18V的寬鍵盤輸入直流電壓範圍,SQ76103ATRC將電感融入到緊湊型3×3×2mm打包封裝中。具體支持于24v電源處理芯片余地環境。

指標
Vin_min(V)4.5
Vin_max(V)18
Io_max(A)3
Vref精密度計算(suan)公式(shi)±1%
能力達到91
Fsw(MHz)1
Iq(uA)180
Rdson1 50Rdson2 30接口
封(feng)裝形式QFN3×3-7
表現
里面(mian)的調控(kong)控(kong)制開關(殼體/頂端)的低RDS(ON):50mΩ/30mΩ
4.5~18V讀(du)取電阻值區域
3A負債(zhai)直流(liu)電壓能(neng)力
±1% 0.6V精孔隙率
偽節流過(guo)程(cheng)頻次:1MHz
立即PWM整體布局完成(cheng)后可(ke)變現高效率(lv)瞬態初(chu)始(shi)化失敗
里面的(de)軟(ruan)重(zhong)啟約束浪涌電(dian)壓電(dian)流(liu)
限流重返策(ce)略所在(zai)出(chu)現短路守護
享有電腦(nao)自動醫治基本功(gong)能的過溫(wen)護理
逐周期公(gong)式最高(gao)電流量規定(ding)
鍵盤輸入欠壓(ya)精確(que)定位(wei)
提供RoHS標準單位且無鹵(lu)防火等級
寬敞型打包(bao)封裝:QFN3×3-7
SILERGY(矽力杰)包括加工電壓存儲芯片、電壓模組等模以配件。共性SILERGY矽力杰的交流電源控制器貨品,立維創展提供數(shu)據pin to pin原位重復使(shi)用貨(huo)品,期貨(huo)資(zi)源優(you)勢市場價格,熱(re)烈歡迎資(zi)訊。