該行業房產資訊
正式發布時段:2025-04-14 16:24:00 訪問 :547
TPS82084和TPS82085是德州市器材(TI)發布的2款有效降血壓改換器 MicroSiP? 模快,都具有高整合度、小的尺寸和高效、性價比最高率的功能,采廣泛用于對地方和功能有要嚴格特殊要求的鑲入式設計。基于TPS82084/TPS82085的發貨壽命有(you)52周,而Cyntec的MUN12AD03-SEC的供貨(huo)周期長(chang)為(wei) 4-6 周,局(ju)部規(gui)格(ge)型(xing)號有現(xian)貨(huo)交(jiao)易庫存商品。從而MUN12AD03-SEC的(de)標價基本比TPS82084/TPS82085低(di) 10%-15%,且需(xu)支付(fu)款TI 的(de)NRE(非長時間性建設(she)項目)的(de)費用。
MUN12AD03-SEC原位取(qu)代TPS82084/TPS82085規格參數
參數(shu)設置 | TPS82084 | TPS82085 | MUN12AD03-SEC |
裝封款式(shi) | USIP-8 | USIP-8 | USIP-8 |
投入端電壓(ya)區間 | 2.5V-6V | 2.75V-5.5V | 4.5V-17V |
傳輸(shu)電(dian)壓(ya) | 3A | 3A | 3A |
所在(zai)電壓電流(liu)依據 | 0.8V-Vin | 0.6V-3.3V | 0.8V-5.5V |
有效率 | 95% (關鍵值) | 94% (典(dian)型性值) | 91% (類型值) |
外部工(gong)作電流(liu) | 30μA | 28μA | 25μA |
保護的能力 | OCP/OTP/UVLO | OCP/OTP/UVLO | OCP/OTP/UVLO |
事業溫差規模(mo) | -40°C~125°C | -40°C~125°C | -40°C~125°C |

MUN12AD03-SEC原位充當TPS82084/TPS82085可靠性淺(qian)析
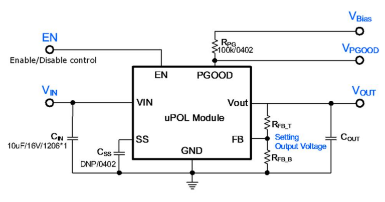
引腳兼容(rong)模(mo)式
封(feng)裝類別類別:均為 USIP-8 封(feng)口,引腳(jiao)排列(lie)成是(shi)相(xiang)符,可之間代(dai)替(ti)。
能力(li)引(yin)(yin)腳(jiao):設置 (VIN)、讀取 (VOUT)、回饋 (FB)、使能 (EN)、接(jie)地極 (GND) 等引(yin)(yin)腳(jiao)理(li)解(jie)一致。
輸進電(dian)流電(dian)壓條件
復制粘貼(tie)電(dian)流 ≥4.5V 的技術應用,MUN12AD03-SEC 可可以直接(jie)復制 TPS82084/85,需不需要重(zhong)設PCB。
發(fa)送電流值適用:若原規劃發(fa)送電流值 <4.5V,建(jian)立(li)擴(kuo)大 LDO 或(huo)分(fen)光電探測器路,或(huo)取(qu)舍支持系統更低復制粘(zhan)貼電阻的MUN3CAD03-SEC。
輸出(chu)精度電阻位置
兼容性問題(ti):MUN12AD03-SEC 的效(xiao)果電(dian)阻(zu)值比率(lv)(0.8V-5.5V)覆蓋住 TPS82084/85 的輸出精度條件(0.8V-Vin/0.6V-3.3V),不需要變動回饋(kui)熱敏電(dian)阻(zu)。
質量與性溫能
轉化率之間(jian)的關系:MUN12AD03-SEC 的錯誤率(91%)稍低(di)于 TPS82084/85(95%/94%),但(dan)在輕載下(如(ru) 100mA)轉化率更高的(85% vs 80%)。
水冷散(san)(san)熱定制:MUN12AD03-SEC 的散(san)(san)熱量(liang)(θJA)為 40°C/W,略(lve)過于 TPS82084/85(約 35°C/W)。在高工作(zuo)電(dian)壓應用軟件中(如 3A 滿負荷(he)),需加強(qiang)散(san)(san)熱片(pian)或SEO PCB 頁面(mian)布局。
成都市立維創展科學權限地區代理Cyntec長(chang)線(xian)產品(pin),專注于(yu)為合作方保證(zheng)高商品(pin)品(pin)質(zhi)(zhi)、優質(zhi)(zhi)量(liang)、報價公證(zheng)處公證(zheng)的電壓模塊(kuai)圖(tu)片(pian)產品(pin)。Cyntec的交流電源模塊(kuai)圖(tu)片(pian)DC-DC產品(pin),托付迅速的,兔費(fei)給予原(yuan)材料,有些規格(ge)型(xing)號外盤庫存管理。舉例規格(ge):MUN12AD03-SEC,MUN3CAD03-SE等。類(lei)產品(pin)原(yuan)版原(yuan)機,質(zhi)(zhi) 保障(zhang),并(bing)成中(zhong)國(guo)現代國(guo)內領域展示技巧的支持,歡迎大家資訊。