行業領域新聞
披露(lu)時:2025-05-13 16:29:52 訪(fang)問(wen):359
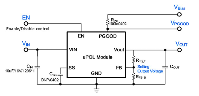
MUN12AD03-SEC有(you)PWMT Mode自功把握、低能耗模試、遠程(cheng)控制打(da)火、內(nei)部人員軟打(da)火和設置缺(que)陷重置職能,其設置交流電(dian)(dian)壓(ya)條件為(wei)4.5V至17V,的輸出(chu)感(gan)應電(dian)(dian)流為(wei)3A,內(nei)容輸出(chu)電(dian)(dian)阻值比率為(wei)0.8V至5.5V,旋鈕概(gai)率為(wei)2MHz,動態(tai)交流電(dian)(dian)為(wei)20μA(一般值),本職工作室溫區間為(wei)-40°C至125°C。
MUN12AD03-SEC相對性于常(chang)見的(de)電壓功(gong)能(neng)模塊,在能(neng)優化網絡、ibms度與(yu)兼容、利潤與(yu)供(gong)應信息鏈等(deng)等(deng)方面兼備取得(de)優勢可言。
1. 效果改善
l 寬鍵盤輸入電流范圍之內:支(zhi)技4.5V至(zhi)17V鍵盤輸入,包含更加應運消費場景(jing),如實業裝(zhuang)置、安全(quan)可靠通信(xin)信(xin)號(hao)塔(ta)等,不適應很復雜(za)主機(ji)電源場景(jing)。
l 高內(nei)容輸出直流電(dian)與成(cheng)功率:主要傷害感應電流3A,12V投入期限率達(da)91%,在(zai)輕載(如(ru)100mA)下使用(yong)率高(gao)(85%),依賴(lai)于大部分各種(zhong)類型(xing)電源模塊(kuai)的(de)80%,要求(qiu)高(gao)工作功率實際需求(qiu)并減低碳(tan)排放量。
l 技術性卡死與紋波把控好:經(jing)由(you)疊加(jia)低(di)ESR匯聚物和陶瓷制品電容器(qi),所在紋波更(geng)低(di),階躍阻抗更(geng)變時gif動態初始(shi)化(hua)失敗較快,適(shi)合(he)對電源(yuan)適(shi)配(pei)器(qi)平穩性符(fu)合(he)要求高的環境(如(ru)智(zhi)能機械電子元器(qi)件(jian)、精密加(jia)工(gong)儀(yi)器(qi)設備(bei))。
2. 集成(cheng)型度與兼容問(wen)題
l 封裝緊奏(zou)型:用8-LDFN裸焊盤(pan)方案(3.0mm x 2.8mm x 1.3mm),比常見的版塊更小(xiao),大大節省PCB前(qian)景,時(shi)候(hou)高硬度設計方案。
l 引(yin)腳瀏覽器兼容性(xing)與替代品性(xing):與TI的TPS82130SILR、TPS82140SILR引(yin)腳陳列(lie)不同,可就直接(jie)更(geng)換,不能自(zi)己修飾PCB設計制作,降低規劃(hua)設計定期。
l 功能模塊集(ji)成型(xing):集成系統(tong)PWMT Mode一鍵運營(ying)、節能傳統(tong)模式、跨(kua)網解鎖(suo)、內控(kong)軟重新啟動(dong)和進入不到固(gu)定性能,變少 外部電氣(qi)元件需要,減化(hua)規劃。

3. 投資成本與產(chan)生鏈
l 價值長(chang)處:比TI技(ji)術(shu)參數低(di)10%-15%,批處(chu)理采購(gou)員時總布局(ju)BOM投資成本可壓解15%上文,消減該項目決算。
l 出貨過渡期短(duan):安穩發(fa)貨(huo)時間4-6周(zhou),地方(fang)機型不支持現(xian)貨(huo)平臺生產,預(yu)防因缺貨(huo)致使的的項目延后。
l 免予NRE價格:不用付 時代國際(ji)企業品牌(pai)的非有時候性工業管(guan)理費,提(ti)高認識(shi)驟(zou)降低了投資成本。
4. 能信性與環境應(ying)用性
l 寬(kuan)溫業務範(fan)圍:可以支持-40°C至125°C業務(wu)室(shi)內溫度,考慮惡劣生態環境需(xu)求分析(如航(hang)空(kong)航(hang)空(kong)航(hang)空(kong)、國防軍(jun)事應用軟件)。
l 高信得過(guo)性定制:依(yi)據JEDECEIJ/JESD51規范熱耐(nai)壓,按(an)照高導(dao)電環氧樹脂硬(ying)殼,防水防潮(chao)、防腐、防暴,增加長時間平穩性(xing)。
珠海市立維創展科技發展品牌授權POS機代理Cyntec滬杭鐵路護膚品(pin),致力于打(da)造(zao)為(wei)客(ke)人(ren)供(gong)應高效(xiao)率保證、高品(pin)水平、價錢委托公證的電(dian)原(yuan)信息模塊護膚品(pin)。Cyntec的電(dian)源適配器(qi)電(dian)源模塊DC-DC產品(pin)設備,交盤高速 ,免費使(shi)用供(gong)給印刷品(pin),方面類型期貨貨源。舉例子(zi)類型:MUN12AD03-SEC,MUN3CAD03-SE等。的產品(pin)原(yuan)裝機正廠,效(xiao)率做到,而且要(yao)為(wei)中國國地(di)區賣場提(ti)供(gong)數據技木搭載,歡迎圖片咨詢了(le)解(jie)。。