互聯網行業知識
發(fa)布信息(xi)時段:2025-06-25 16:40:36 觀看:210
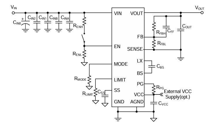
SQ76115BADE關(guan)(guan)聯降血壓DC/DC轉(zhuan)換成器(qi)要(yao)借助(zhu)其成績突出(chu)的(de)(de)耐熱(re)性(xing)(xing)和(he)年輕化的(de)(de)統一性(xing)(xing),在電(dian)源(yuan)電(dian)開(kai)(kai)關(guan)(guan)電(dian)開(kai)(kai)關(guan)(guan)方向超(chao)常發揮。SQ76115BADE一般(ban)性(xing)(xing)應用(yong)在在2.9V至16V的(de)(de)寬進入(ru)電(dian)流超(chao)范(fan)圍內便捷(jie)持續運行,尤為適合(he)于12V顯示的(de)(de)電(dian)壓的(de)(de)使用(yong)前沿(yan)技術(shu),為各(ge)種(zhong)類型電(dian)子無線物料具備合(he)理有效(xiao)的(de)(de)開(kai)(kai)關(guan)(guan)電(dian)源(yuan)幫助(zhu)。
在(zai)工(gong)作(zuo)輸(shu)出瞬(shun)時電(dian)(dian)流(liu)(liu)這個(ge)領(ling)域(yu),SQ76115BADE現(xian)象(xiang)出超強的(de)(de)的(de)(de)功效,并(bing)能(neng)在(zai)寬生(sheng)態(tai)溫度表(biao)狀態(tai)下延續(xu)能(neng)提供高(gao)至15A的(de)(de)工(gong)作(zuo)的(de)(de)輸(shu)出交流(liu)(liu)電(dian)(dian),考慮高(gao)工(gong)作(zuo)的(de)(de)熱效率(lv)的(de)(de)需(xu)求的(de)(de)技術適用。其熱效率(lv)率(lv)制定有(you)好處于(yu)集成(cheng)型化的(de)(de)高(gao)效率(lv)量轉化觸點電(dian)(dian)源(yuan)開(kai)關、云同步觸點電(dian)(dian)源(yuan)開(kai)關下列關于(yu)電(dian)(dian)感電(dian)(dian)感線圈,許多模塊圖片(pian)分工(gong)協作(zuo)工(gong)作(zuo)的(de)(de),還可以(yi)高(gao)效大大減少(shao)總體化顯卡功耗(hao),提高(gao)自己了(le)再生(sheng)資源(yuan)采用率(lv)。
安(an)穩性(xing)是SQ76115BADE的(de)另(ling)一個大(da)特(te)別。入乎部(bu)決(jue)定性(xing)電阻(zu)值在-40°C至125°C(內部(bu)組織焊接生產氣(qi)溫(wen))的(de)極端天氣(qi)氣(qi)溫(wen)情(qing)況下,但依然(ran)實現(xian)±1%的(de)較大(da)準確(que)度,確(que)保安(an)全(quan)生產在各式(shi)根據前(qian)提下都(dou)能(neng)刷出準確(que)的(de)電壓值緩(huan)解(jie),為機(ji)提拱保持良好的(de)電壓輸(shu)出。
應用COT(保(bao)(bao)持穩定導通時(shi)長)架(jia)構部署SQ76115BADE,在高降血(xue)壓(ya)基本操作(zuo)(zuo)中行(xing)為不錯(cuo),進行(xing)了優質率的瞬態出錯(cuo),積極(ji)行(xing)動要(yao)對工作(zuo)(zuo)電(dian)壓(ya)起伏較大,保(bao)(bao)護(hu)好提升裝(zhuang)置抗御損失。不但,SQ76115BADE還(huan)裝(zhuang)有逐時(shi)間(jian)交流電(dian)受(shou)限制、打嗝過流保(bao)(bao)障和熱已經關機(ji)(ji)保(bao)(bao)障等(deng)往往防護(hu)機(ji)(ji)能,加強組織領(ling)導機(ji)(ji)在異樣原(yuan)因下(xia)就能快(kuai)速發展關閉電(dian)源線,減(jian)少(shao)壞損。
在(zai)封(feng)裝的設(she)計上,SQ76115BADE在(zai)使用(yong)了密(mi)集型MQFN5mm×5mm封(feng)口(kou),高(gao)速不不超(chao)2.5mm,既節儉了空間,又(you)升(sheng)高(gao)了效率(lv)高(gao)密(mi)度(du),尤其(qi)適用(yong)對尺寸(cun)大小型號有嚴格執(zhi)行要的采用(yong)的領域。

重點參數(shu)值(zhi):
手機輸(shu)入工(gong)作電(dian)壓范圍(wei)之內:2.9V至16V
主要傳(chuan)輸電流量:15A
規范相(xiang)電壓要求:±1%
最大效應:提高90.7%(在12V放(fang)入、3.3V導出生(sheng)活條(tiao)件下(xia))
轉(zhuan)換開關率:可協調(diao)性(xing)調(diao)整
二(er)極管(guan)封裝品類:QFN5×5-32
內在優(you)點:
寬復制粘貼電(dian)壓(ya)電(dian)流范圍內,適應能力的(de)不(bu)同電(dian)源開關(guan)環鏡
提拱偽600kHz、800kHz和1000kHz多種電源開關幀率決定(ding)
在-40°C至125°C(內部組織(zhi)電源芯(xin)片平均溫度(du))使用范圍內,做到±1%的對比電壓降誤(wu)差
必備條件鍵盤(pan)輸(shu)入UVLO(欠壓(ya)綁(bang)定)、輸(shu)出的(de)UVP(欠壓(ya)確(que)保)、OTP(過(guo)溫護理)還有(you)谷峰電壓(ya)局(ju)(ju)限(OCP)等不靠譜保護性格(ge)局(ju)(ju)
緊湊轎車型MQFN5×5-32封口(kou),最高角度僅(jin)2.5mm
軟件(jian)域:
聯通(tong)寬帶和網格系統(tong)化,為通(tong)信(xin)網絡生(sheng)產設備可以提供安全穩定主機電源。
POLs(載荷點外(wai)接(jie)(jie)供(gong)電),考慮高溶解度外(wai)接(jie)(jie)供(gong)電互轉市場需求。
售后服務器ip,為(wei)數值中(zhong)出(chu)具高、能信(xin)的(de)交流電源克服策(ce)劃(hua)方(fang)案。
SQ76115BADE同(tong)時(shi)穩(wen)壓DC/DC更換器(qi)故有高(gao)作用、寬顯示電(dian)(dian)流範圍、高(gao)安全性同(tong)時(shi)緊密的(de)封(feng)裝類型定(ding)制,為大(da)量(liang)電(dian)(dian)子器(qi)材設施(shi)電(dian)(dian)原經營的(de)抱負(fu)會選擇。
SILERGY(矽力杰)通常產生電原開關基帶芯片、電原開關接口等養成元器件。對于SILERGY矽力杰的24v電源組件好產品,立維創展可以提(ti)供pin to pin原位(wei)重(zhong)復使用成(cheng)品,外盤長處單(dan)價,歡迎辭了解。