領域介紹
發布了準確時間:2019-01-24 14:32:08 瀏覽網(wang)頁:1679
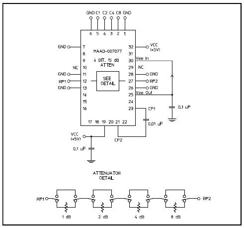
MACOM的(de)MAAD-007083-000100也是款GaAs FET 5四位(wei)數字(zi)衰(shuai)減器(qi)(qi),中有一(yi)體化(hua)TTL驅動器(qi)(qi)。步長(chang)為1.0 dB,總衰(shuai)減范圍內為31 dB。該(gai)元器(qi)(qi)件封(feng)裝形式(shi)選擇32引腳FQFP-N表皮貼裝封(feng)裝形式(shi)。因此專業技(ji)(ji)能的(de)一(yi)定(ding)接地技(ji)(ji)能,該(gai)字(zi)母衰(shuai)減器(qi)(qi)可供應遠低(di)于6 GHz的(de)性。MAAD-007083-000100是應適(shi)用規定(ding)要(yao)求(qiu)可靠性強,精密度,流速(su)快,功耗測試太低(di)和投入低(di)的(de)時候。
品牌
型號
貨期
庫存
MACOM
MAAD-007083-000100
1周
200
如若您需要購MAAD-007083-000100,請點擊右側客服聯系我們!!!
結構圖
