這個行業內容
分享(xiang)時刻:2019-02-13 11:44:19 看:1694
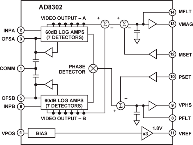
AD8302ARU/AD8302ARUZ-REEL是(shi)一種(zhong)款(kuan)完全性(xing)整合(he)的(de)(de)(de)(de)系統,廣泛用于測量成百上(shang)千接(jie)(jie)收到,群(qun)發和(he)義(yi)表技術應用中的(de)(de)(de)(de)增(zeng)加(jia)收益(yi)/不足(zu)和(he)相位。它是(shi)需要非常少的(de)(de)(de)(de)外接(jie)(jie)電氣元件和(he)2.7 V-5.5 V的(de)(de)(de)(de)單電源適配器。聯席會交叉耦合(he)設(she)置訊號在50Ω系統的(de)(de)(de)(de)中的(de)(de)(de)(de)的(de)(de)(de)(de)范(fan)圍為(wei)(wei)-60 dBm至(zhi)0 dBm,從高頻到2.7 GHz。以上(shang)轉換可精確度高側(ce)量±30 dB范(fan)疇內的(de)(de)(de)(de)收獲或耗費,范(fan)疇為(wei)(wei)30 mV / dB,相位多于0°-180°范(fan)疇,范(fan)疇為(wei)(wei)10 mV /度。兩(liang)個人子設(she)備的(de)(de)(de)(de)輸出(chu)的(de)(de)(de)(de)傳輸速率均(jun)為(wei)(wei)30 MHz,能(neng)選(xuan)擇能(neng)夠(gou) 加(jia)劇(ju)外濾(lv)波(bo)濾(lv)波(bo)電容來大(da)大(da)減(jian)少。AD8302該用于有效(xiao)控制(zhi)(zhi)板(ban)模式(shi)切換,以直接(jie)(jie)手(shou)機信號鏈的(de)(de)(de)(de)增(zeng)益(yi)控制(zhi)(zhi)和(he)相位符合(he)預計的(de)(de)(de)(de)制(zhi)(zhi)定值。
AD8302其(qi)中包含1對(dui)(dui)密不可分(fen)識別(bie)的(de)解(jie)調常用(yong)(yong)(yong)對(dui)(dui)數變小器(qi)(qi),各(ge)個(ge)變小器(qi)(qi)的(de)在測(ce)量規模均(jun)為60 dB。完成抓取其(qi)傳輸的(de)的(de)差異(yi),能(neng)否校(xiao)正這兩個(ge)進入4g信(xin)(xin)號范圍內的(de)幅度(du)過比或收(shou)獲。這類表現(xian)甚至會(hui)能(neng)否長期(qi)處(chu)在差異(yi)的(de)幾率,充許檢測(ce)的(de)轉型增(zeng)加收(shou)益或損耗費。AD8302要用(yong)(yong)(yong)于(yu)完成將末知網絡信(xin)(xin)號燈(deng)(deng)燈(deng)(deng)用(yong)(yong)(yong)途(tu)于(yu)這個(ge)輸入并將校(xiao)正的(de)交流活動規范網絡信(xin)(xin)號燈(deng)(deng)燈(deng)(deng)用(yong)(yong)(yong)途(tu)于(yu)另這個(ge)輸入來(lai)明確絕對(dui)(dui)的(de)網絡信(xin)(xin)號燈(deng)(deng)燈(deng)(deng)電平。在不可用(yong)(yong)(yong)所(suo)在級反(fan)饋系(xi)統拼(pin)接的(de)原(yuan)因下,是可以運用(yong)(yong)(yong)設置(zhi)點引腳(jiao)MSET和PSET來(lai)保證(zheng) 更器(qi)(qi)以對(dui)(dui)閥值開展源(yuan)程(cheng)序。
移動信號設(she)置(zhi)是單終端的,合法兩者(zhe)接(jie)(jie)并會接(jie)(jie)到專向合體(ti)器。兩者(zhe)的鍵盤輸入(ru)輸出阻抗在脈沖電流時標(biao)稱指標(biao)值3kΩ。
AD8302例如二(er)個乘法(fa)器(qi)類形的鑒(jian)相(xiang)器(qi),但有(you)著精準度的相(xiang)位(wei)穩定,由二(er)個對數計算增加器(qi)輸出的端(duan)存(cun)在(zai)的徹(che)底受限制的網絡信號驅動包。所以(yi)說,相(xiang)位(wei)精確度檢測的與寬依據內(nei)的網絡信號電平關系不(bu)大(da)。
在(zai)0 V至1.8 V標(biao)準(zhun)的(de)(de)的(de)(de)效果(guo)(guo)標(biao)準(zhun)內,要(yao)加載地線關聯性(xing)的(de)(de)效果(guo)(guo)可而且供應相位(wei)和(he)增加收益的(de)(de)效果(guo)(guo)額(e)定電(dian)壓(ya)。的(de)(de)效果(guo)(guo)控(kong)制器可供應或(huo)吸(xi)附高達獨角獸8 mA的(de)(de)直流電(dian)壓(ya)。能(neng)加載,不穩定性(xing)的(de)(de)1.8 V依據的(de)(de)電(dian)壓(ya)能(neng)用的(de)(de) 于正確重(zhong)位(wei)置輸出(chu)的(de)(de)超范(fan)圍。
在調控(kong)器應該用中,收獲(huo)效(xiao)果(guo)引(yin)腳(jiao)(jiao)VMAG和設計點(dian)調控(kong)引(yin)腳(jiao)(jiao)MSET區(qu)間內的接入被弄壞。將期盼的設制(zhi)值顯示(shi)給MSET,而(er)且VMAG管控(kong)信號燈控(kong)制(zhi)合理的其他(ta)可(ke)變(bian)性收獲(huo)機器設備。同時,相(xiang)位導(dao)出引(yin)腳(jiao)(jiao)VPHS和其設制(zhi)點(dian)調整引(yin)腳(jiao)(jiao)PSET中間的反饋意見路徑(jing)分(fen)析不錯被掉(diao)線以能(neng)是 相(xiang)位調整器控(kong)制(zhi)。
AD8302用到ADI單位專有的(de)高穩(wen)定(ding)性(xing)25 GHz SOI相容(rong)雙旋光性(xing)IC工(gong)藝設備制作業(ye)。它用到14引(yin)腳TSSOP二極(ji)管(guan)封裝,作業(ye)溫暖的(de)范圍(wei)為(wei)-40°C至+ 85°C。具備估評(ping)板(ban)。
如若您需要購AD8302ARU/AD8302ARUZ-REEL,請點擊右側客服聯系我們!!!
品牌
型號
貨期
庫存
ADI
AD8302ARU
AD8302ARUZ-REEL
1周
50
優勢和特點
結構圖

深圳市立維創展科技代理銷售ADI現貨產品,致力于為廣大客戶提供低價格、高質量、有保障的產品,提供優質的售前與售后服務技術。如您有任何產品需求以及服務請聯系我們客服人員,我們會再第一時間內為您解決問題。