企業咨詢
發布的時間:2019-02-15 17:26:09 訪問:1651
AD8362ARU/AD8362ARUZ有的(de)(de)是款確實(shi)的(de)(de)均方根加載失(shi)敗(bai)額定功率檢波器,享有65 dB的(de)(de)估測(ce)范圍內。它可用以于(yu)各(ge)種各(ge)樣低(di)頻(pin)無線通信設備和(he)要對網絡信號功效開展明確反映的(de)(de)檢測(ce)儀器。它便于(yu)適用,只需要一家5 V的(de)(de)電源開關和(he)多(duo)少濾波電燒杯。它能(neng)夠 從多(duo)種粉紅(hong)噪聲到3.8 GHz綜上(shang)所述本職工作(zuo),并接收-52 dBm至+8 dBm的(de)(de)輸(shu)人(ren),其波峰(feng)質因(yin)數是非常典型(xing)的(de)(de)正交上(shang)升時(shi)間調配(pei)(QAM)和(he)正交頻(pin)分多(duo)路復(fu)用(OFDM)調配(pei)預案。
品牌
型號
貨期
庫存
ADI
AD8362ARU
AD8362ARUZ
1周
100
假如您需要購AD8362ARU/AD8362ARUZ,請鼠標單擊右面人工客服關聯我國!!!
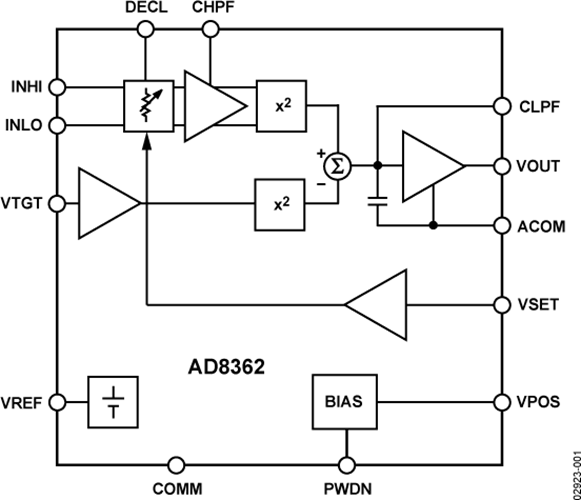
復(fu)制粘貼(tie)警報(bao)加到阻(zu)值(zhi)長方形衰(shuai)(shuai)減器,該長方形衰(shuai)(shuai)減器還包括可(ke)變氣門正(zheng)時收獲調(diao)大器(VGA)的(de)(de)(de)復(fu)制粘貼(tie)級(ji)。的(de)(de)(de)使用專(zhuan)有(you)枝術對1多個抽頭(tou)點實行圓滑(hua)插值(zhi),以能提供多次可(ke)調(diao)衰(shuai)(shuai)減器,該衰(shuai)(shuai)減器由(you)施加壓力(li)于VSET引腳的(de)(de)(de)電(dian)壓電(dian)流(liu)(liu)有(you)效控制。存在的(de)(de)(de)數據信息利用于高功效寬帶網變成器。其讀(du)取由(you)準(zhun)確度的(de)(de)(de)m2律檢(jian)側器單元(yuan)檢(jian)測。最(zui)后對起(qi)伏較大的(de)(de)(de)插入轉換開(kai)展濾波,并與(yu)相同之處(chu)的(de)(de)(de)mm2器的(de)(de)(de)插入轉換開(kai)展比,其插入是施用到VTGT引腳的(de)(de)(de)穩定直流(liu)(liu)電(dian)源電(dian)流(liu)(liu),常(chang)是VREF引腳提高的(de)(de)(de)1.25 V的(de)(de)(de)精(jing)密基準(zhun)價電(dian)流(liu)(liu)。
這一些每平方米單(dan)元的(de)打出(chu)的(de)差異智(zhi)能家居(ju)控制在(zai)(zai)高收獲計(ji)算誤差增加器(qi)中,在(zai)(zai)VOUT引身(shen)上引發額定電壓(ya),兼(jian)有(you)(you)軌到軌能力。在(zai)(zai)管理器(qi)形式下,此(ci)類低噪音分貝(bei)轉換用(yong)于于改進機箱裝(zhuang)置RF放小器(qi)的(de)收獲,為了取(qu)舍(she)設置值(zhi)(zhi)與輸進輸出(chu)功率。可(ke)選裝(zhuang)地,VSET處的(de)電阻可(ke)是RF預警的(de)高難度技巧(qiao)調配(pei)的(de)粘貼品,在(zai)(zai)類似這些情況報告下,整體來說結果是在(zai)(zai)查測和(he)低通濾波(bo)事先避(bi)開調配(pei)食(shi)用(yong)量(liang)。經由在(zai)(zai)CLPF引腳(jiao)背(bei)“添加靜態(tai)電容(電容器(qi)),應該非常制地影響(xiang)總(zong)值(zhi)(zhi)濾波(bo)器(qi)的(de)曲折頻(pin)次。AD8362可(ke)以選擇于肯(ken)定具有(you)(you)著繁(fan)多中頻(pin)調變包(bao)絡的(de)高頻(pin)數據的(de)真正熱(re)效率,或非常簡單(dan)地肯(ken)定為中頻(pin)均方根電流值(zhi)(zhi)表。
做為工作功率(lv)測量(liang)方(fang)(fang)法專用設備,VOUT綁定(ding)帳號到VSET。后來輸(shu)出與手機輸(shu)入的(de)(de)均方(fang)(fang)根值的(de)(de)對數計算(suan)成(cheng)配比。不如(ru)說,讀數真接(jie)以聲貝提出,同(tong)時非常方(fang)(fang)便地按每幾十(shi)倍1 V或50 mV / dB通過(guo)調整圖片大小; 另外的(de)(de)陡坡(po)很(hen)非常容易組織。在把控好器模式(shi)切換(huan)下,施加壓力到VSET的(de)(de)直流電(dian)壓判斷輸(shu)入需提交的(de)(de)工率(lv)電(dian)平(ping),以使與調整點的(de)(de)誤差率(lv)無(wu)用。模擬輸(shu)出保護器能夠 保證高負載(zai)電(dian)阻功率(lv)。
當PWDN引腳部(bu)的(de)(de)邏輯關(guan)系高電平關(guan)斷時,AD8362的(de)(de)耗電量為1.3 mW。它(ta)在25°C時的(de)(de)標(biao)稱(cheng)工做功(gong)率20 mA內(nei)約有20μs內(nei)上(shang)電。AD8362通過16引腳TSSOP裝封,的(de)(de)工作耐溫條(tiao)件為-40°C至+ 85°C。
技術應用
優勢和特點

深圳市立維創展科技代理銷售ADI現貨產品,致力于為廣大客戶提供低價格、高質量、有保障的產品,提供優質的售前與售后服務技術。如您有任何產品需求以及服務請聯系我們客服人員,我們會再第一時間內為您解決問題。