制造行業報告、短視頻軟件
頒布時期:2023-03-17 16:40:07 挑選:1807
與離散電功率功能對比,SILERGY矽力杰電(dian)傳(chuan)感(gan)器的球體積縮短(duan)了90%。SQ76201QLQ可不可以少寄身電(dian)感(gan)/電(dian)容器,加(jia)快上班率(lv),避免手機信號失幀。SQ76201QLQ具(ju)備(bei)弱于的熱(re)管散熱(re)抗(kang)打擾耐(nai)腐(fu)蝕性(xing)和3D打包封裝耐(nai)腐(fu)蝕性(xing),具(ju)備(bei)保持良(liang)好(hao)的抗(kang)打擾作用(yong)。高頻(pin)振動(dong)模式和周圍環(huan)境(jing)適應環(huan)境(jing)性(xing)強。
SQ76201QLQ電源線輸出模(mo)塊減少了PCB成(cheng)本預算和(he)SMD技(ji)木用時,需要很好地大幅度縮短(duan)面市用時(布局圖簡(jian)簡(jian)單(dan)單(dan),迅(xun)猛自(zi)測(ce),復位),SQ76201QLQ兼(jian)有更(geng)最易的采購計劃服(fu)務管理(面積最小訂購量量,更(geng)低的CE和(he)整體本職工作),更(geng)高使用率1.5A,23V輸入(ru)嵌入(ru)磁(ci)感(gan)應關(guan)聯降(jiang)血壓三(san)相調壓器(qi)。

共同點
發送電流值標準:5V~23V
5VOUT、12VIN、600kHz時,1.5A陸續性(xing)感(gan)應電(dian)流(105°C壞境(jing)下(xia))
變現訊(xun)速(su)瞬(shun)態異常的實時PWM骨架
內控平臺發動束(shu)縛制做浪涌感應電流
交流電源優良安(an)全(quan)標識
應具定(ding)時修(xiu)復能力特性(xing)的(de)效(xiao)果(guo)過電流值庇護(hu)
輸出精度過壓護理
兼具(ju)全自動可以恢復的(de)性能的(de)溫度(du)保護
錄入空氣壓力鎖住
充分滿足RoHS規格(ge)及無(wu)鹵(lu)素燈泡(pao)
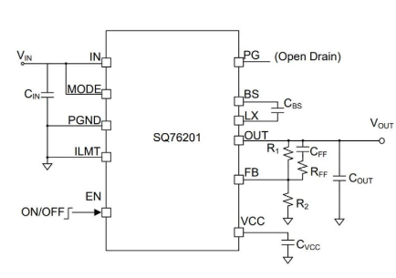
精密(mi)機械型二極管(guan)封裝(zhuang)主要形式:QFN3×4-16
SILERGY(矽力杰)關(guan)(guan)鍵的生產24v電(dian)源開關(guan)(guan)電(dian)子功率器(qi)件(jian)、24v電(dian)源開關(guan)(guan)模塊(kuai)圖片等(deng)模擬網功率器(qi)件(jian)。
真對SILERGY矽力杰的交流電源控制(zhi)器新產品,立維創展提(ti)拱pin to pin原位用于成品,期貨(huo)優缺點價格多少,認可服務(wu)咨詢。
詳情介紹要了解SILERGY電控制器請打(da)開網頁://dev.www.zhixianguangzhou.com.cn/brand/70.html
指標
Vin_min (V):5
Vin_max (V):23
Io_max (A):1.5
借(jie)鑒精準度(du):±1%
使(shi)用率達到:87.5% @ 12VIN,3.3VOUT
次數(shu)換為(wei)次數(shu) (MHz):0.6
封裝類型:QFN3×4-16