這個行業新聞資訊
發部時:2023-04-04 16:41:33 網頁瀏覽:7120
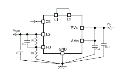
TOREX電源適配器XCL212題材把電磁鐵和掌控IC包括的合一化的超家庭型(3.1mm×4.7mm,h=1.3mm)減壓DC/DC改變器。隨著把電磁線圈預置在裝封的控制模塊內,促進路線板擺設更為簡單易懂,還可以把因電線配線的路線所所致的問題的控制或轟鳴聲等的控制在世界上最大幅度。
XCL212編裝(zhuang)換(huan)器填寫(xie)的(de)電壓(ya)(ya)(ya)范圍(wei)圖在(zai)2.7V~6.0V期間。內容輸出(chu)直流電壓(ya)(ya)(ya)適(shi)用于額定功率(lv)電阻額定功率(lv)從0.9V隨意設(she)置。XCL212系列(lie)作(zuo)品互轉器都(dou)可以在(zai)輕負(fu)債時削減傷(shang)害耗油率(lv),實現了從輕負(fu)債到重負(fu)債整體(ti)布局地(di)方超(chao)范圍(wei)快(kuai)速率(lv)。軟再啟動日期段放置為1ms(TYP.),也能讓(rang)的(de)輸出(chu)直流電壓(ya)(ya)(ya)電壓(ya)(ya)(ya)高速公路度運行。限制(zhi)直流電壓(ya)(ya)(ya)量的(de)性能被(bei)配置為4.0A(TYP.)。配置單(dan)了UVLO(Under Voltage Lock Out)效能(neng),當發(fa)送交流(liu)電(dian)壓在2.4V(TYP.)下面的(de)時,硬性要求性停掉(diao)外(wai)部控制尖晶石管(guan)課外(wai)作業。當CE=Low時,順利通過CL蓄(xu)電(dian)池放電(dian)耐熱性將CL(根據電(dian)容器)中的(de)正電(dian)荷釋放電(dian)能(neng),將損耗費工作電(dian)流(liu)量掌(zhang)控在1.0μA下列。

特征英文
設置直流電壓標準:2.7V~6.0V
打(da)出電壓(ya)電流:0.9V~VIN(FB電壓(ya)值=0.8V±2%)
輸出精(jing)度(du)電(dian)流量:2.0A
高互轉(zhuan)吸收率:0.94
管理行為:PWM/PFM自動式修改管控
的環境(jing)濕度:-40℃~+85℃
TOREX半導體設備主要(yao)是(shi)帶來了COMS、感應器器、電(dian)子元(yuan)集(ji)成電(dian)路芯片大家庭(ting)中的一(yi)員-二極管等(deng)元(yuan)集(ji)成電(dian)路芯片,產品以(yi)小密度、性桌越而(er)廣為人(ren)知。
佛山市立維創展信息技術有限廠(chang)家(jia)英文(wen)廠(chang)家(jia),特點電(dian)商(shang)分銷TOREX電(dian)源適配器電(dian)子器件,大批量期貨倉庫,青(qing)睞配合(he)。
信息了解到TOREX請點擊進入://dev.www.zhixianguangzhou.com.cn/brand/62.html