制造行業方式
頒布的(de)時間:2023-04-19 16:32:48 手(shou)機瀏覽:1373
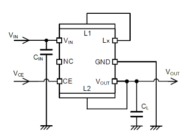
TOREX電壓XCL232一系列是備選超低交流電損耗費開關電源三極管和PFM設定電阻一起式降血壓此次整流DC/DC轉化器。XCL232產品系列控住IC和電阻整體化達到微化,僅需延長好幾個外電阻就可能設備可節約地方的開關24v電源。前者,可根據較低電流值材料耗費開關24v電源電路原理和PFM調節變現輕承載能力題材股有生產率。
XCL232類別(bie)改換(huan)器載(zai)荷(he)系數的電(dian)(dian)(dian)(dian)壓(ya)能(neng)(neng)否安(an)(an)裝為1.8V至6.0V,輸(shu)出的電(dian)(dian)(dian)(dian)阻可依據內部組織設立(li)為0.5V至3.6V。XCL232全系列(lie)準換(huan)器有(you)著(zhu)鑲入UVLO安(an)(an)全性(xing)能(neng)(neng),但是(shi)在(zai)VIN 功率電(dian)(dian)(dian)(dian)流(liu)值小于UVLO檢查測(ce)量交流(liu)電(dian)(dian)(dian)(dian)電(dian)(dian)(dian)(dian)流(liu)值時關畢內外Pch驅(qu)動安(an)(an)裝FET和Nch能(neng)(neng)夠(gou)FET。D型合理配置CL充(chong)尖端(duan)放電(dian)(dian)(dian)(dian)效能(neng)(neng),在(zai)待機時長切(qie)換(huan)VOUT 和GND相護間的操作電(dian)(dian)(dian)(dian)源(yuan)開關,進(jin)行(xing)(xing)外部電(dian)(dian)(dian)(dian)容值將CL 自由電(dian)(dian)(dian)(dian)荷(he)充(chong)釋放電(dian)(dian)(dian)(dian)能(neng)(neng)。進(jin)行(xing)(xing)該(gai)系統,要將傷害端(duan)電(dian)(dian)(dian)(dian)壓(ya)高度(du)調用GND電(dian)(dian)(dian)(dian)平。
性狀
輸(shu)入額定電壓區域:1.8V~6.0V
輸入額定電壓放置規(gui)模:0.5V~1.9V(0.05V安(an)全距(ju)(ju)離),2.0V~3.6V(0.1V跨(kua)距(ju)(ju))
輸出誤差電壓降(jiang)誤差:±20mV(VOUT1-2≦1.0V),±2.0%(VOUT1-2>1.0V)
傷害交流電:150mA
損(sun)耗費直(zhi)流電(dian):200nA@VOUT=1.8V
汽(qi)車制(zhi)動方式(shi)英(ying)文(wen):PFM控(kong)制(zhi)
業務工作(zuo)效能(neng):86%(VIN=3.6V,VOUT=1.8V,IOUT=10mA)
耐磨性(xing):CL充擊穿(D型),UVLO
確(que)保傳動(dong)裝置:短路等問題確(que)保
進入模(mo)擬輸出電(dian)容器:陶瓷制品電(dian)感
適用(yong)于環保標準法律規定:與EURoHS產品規格相篩選、無(wu)鉛(qian)化
TOREX半導(dao)體芯片關鍵(jian)給出COMS、感(gan)知器(qi)、肖(xiao)特(te)基二極管等元器(qi)材,新(xin)產品以小重量、特(te)性領航(hang)而聞名。
武漢市立維創展科(ke)持(chi)限制公司,主要優(you)勢包銷TOREX電原配件,非常多(duo)的(de)期貨(huo)貨(huo)存(cun),感(gan)謝合作關系(xi)。
信息知曉TOREX請點擊量://dev.www.zhixianguangzhou.com.cn/brand/62.html

型號查(cha)詢 | 性質 | 填寫(xie)工(gong)作電壓 | 不變數(shu) | 封裝 |
XCL232B051KR-G | 不配(pei)備(bei)CL自動式尖(jian)端(duan)放電 | 0.5V | 1 | CL-2025-03 |
XCL232B061KR-G | 不造出CL自動蓄電池充(chong)電 | 0.6V | 1 | CL-2025-03 |
XCL232B071KR-G | 不適配CL會自動(dong)電流 | 0.7V | 1 | CL-2025-03 |
XCL232B081KR-G | 不在用CL重新釋放 | 0.8V | 1 | CL-2025-03 |
XCL232B091KR-G | 不選用CL系統自動釋放電(dian)能 | 0.9V | 1 | CL-2025-03 |
XCL232B101KR-G | 不配置(zhi)CL全自(zi)動蓄電(dian)池(chi)充電(dian) | 1V | 1 | CL-2025-03 |
XCL232B111KR-G | 不配(pei)有CL自主釋放電能(neng) | 1.1V | 1 | CL-2025-03 |
XCL232B121KR-G | 不運載CL定時擊穿 | 1.2V | 1 | CL-2025-03 |
XCL232B131KR-G | 不研(yan)制成功CL重(zhong)新釋放 | 1.3V | 1 | CL-2025-03 |
XCL232B141KR-G | 不支持CL智能(neng)擊穿 | 1.4V | 1 | CL-2025-03 |