餐飲行業分析新聞
推出(chu)時(shi)長:2025-06-26 16:29:17 查看:210
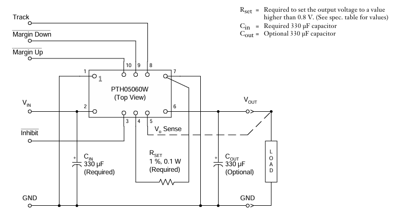
在電(dian)源模塊啟閉這(zhe)個領域,南京器材(TI)的(de)(de)PTH05060WAD組件通過其保持(chi)穩(wen)定效果經(jing)常性大受誠邀。不過,該組件因(yin)供貨的(de)(de)時間冗雜、費(fei)用過高(gao),一方面會出現的(de)(de)生(sheng)(sheng)產(chan)倒退(tui)的(de)(de)風險,且的(de)(de)產(chan)品壽命短(duan)生(sheng)(sheng)長期(qi)較Leadway進入中國(guo)的(de)(de)LWH05060WAD更短(duan),給批發商鏈菅理與長遠維持(chi)造成很多問(wen)題。比起(qi)來之上,LWH05060WAD無疑了成選擇質的(de)(de)使用方法(fa)。
指(zhi)標差別
技術參數 | PTH05060WAD | LWH05060WAD |
手機輸入電阻值區域 | 4.5V-5.5V | 4.5V-5.5V |
內容輸出工作電壓 | 可以調節0.8V-3.6V | 可調(diao)節0.8V-3.6V |
輸入感應電流 | 6A | 6A |
工作效率 | 95% (具代表性(xing)值(zhi)) | 96% |
工作的平均溫度 | -40℃~+85℃ | -40℃~+105℃ |
差異化點
裝封性能:
l PTH類型便用10.16×12.7mm規范標準封裝形式(shi)
l LWH型號(hao)的(de)使用12×12mm QFN芯片封裝(需要(yao)注意PCB構造更改)
瞬態沒有響應:
l LWH的瞬態積極地響應耗(hao)時優化調整至50μs(原PTH為(wei)80μs)
l 舉薦的輸出電感值從(cong)22μF進行調節至(zhi)10μF+47μF三(san)人組合
防護能力激發:
l 新添加入了鍵盤輸入反接保障(-20V耐壓性性)
l OTP高溫天氣(qi)保護措施閥值從(cong)150℃加強到160℃

代替優劣勢
準則化引腳與PCB瀏覽器兼容性
l LWH05060WAD選用(yong)與(yu)PTH05060WAD完全性是一樣的(de)的(de)引腳分類,不會重設PCB設汁才可以直接(jie)性復(fu)制,看不出減少(shao)工(gong)程施(shi)工(gong)轉移資金費(fei)。其封(feng)裝形式長寬比(25.4mm×15.7mm×8.9mm)與(yu)原形號(hao)相輸入,保證(zheng) 物理性的(de)安裝用(yong)到(dao)性能。
收貨壽命與庫存商品(pin)控制
l 原裝廠(chang)PTH05060WAD的供貨周期公式(shi)有12周,而LWH05060WAD將供貨頻次不但縮減到4周,一(yi)同市(shi)面 貨存充(chong)實。此種優化有無效(xiao)縮減項目工程交由時間段,合理少缺(que)貨所以(yi)至(zhi)于(yu)的加工倒退的風險(xian)。
人工(gong)成本(ben)管理費與食用時間是
l LWH05060WAD依據(ju)批量化購置保持成(cheng)本費用減低15%,且板塊(kuai)壽命時間(jian)段拉(la)長至(zhi)10年。有遠(yuan)見來講,其制造費學習效率和提(ti)供鏈穩定性耐(nai)熱性更經驗豐(feng)富(fu),很大(da)適用對制造費太敏(min)感且需長遠(yuan)維保的渠道(dao)。
北京市立維創展科技信息有限制的司有著20年電子元元器技巧累積,技術專業的車輛科研和質量團隊圖片,提供Leadway電源輸出模(mo)塊(kuai)(kuai)輸出模(mo)塊(kuai)(kuai)廠(chang)品(pin)。以技術性轉型升級為(wei)核心區(qu),做(zuo)最適行(xing)業的需求的廠(chang)品(pin)規(gui)模。廠(chang)品(pin)競品(pin)美系(xi)、日(ri)系(xi)風(feng)格(ge),實行(xing)pin &pin截取(qu)如(ru)需用(yong)什么技術應(ying)用(yong)可以,或商品(pin)諮詢,感謝諮詢.