PI3526-00-LGIZ降壓穩壓器VICOR
2024-06-28 09:09:02
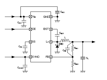
PI3526-00-LGIZ有的是款由VICOR工廠辦公的減壓電流交流穩壓器,適應用在于30至60V的寬進入電流位置。它進行高體積SiP封裝類型類型,集變成了保持器和外接電源開關按鈕,的使用ZVS拓補框架提高了成功率。該電流交流穩壓器僅需一點外部鏈接零部件,要具備進入過/欠壓鎖死、打出過壓養護和過溫養護等系統,支持系統串并聯和軟初始化。辦公溫度位置為-40至120°C,封裝類型類型寬度為10 × 14 × 2.56mm,適應用在于估算機、通信專用設備、工業企業和氣車專用設備等低壓到低壓Buck穩壓實際需求。