MUN3CAD01-SB電源模塊替代SY98001,TPS62808,TPS62807,TPS62821
2025-04-25 16:36:39
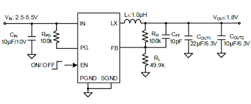
Cyntec(玄黃)MUN3CAD01-SB 可原位重復使用SY98001,TPS62808,TPS62807,TPS62821,更換 ADI 同級集合與尺寸圖貨品,搭配 TI 相匹配貨品輸入的電壓降、電壓降實際需求(需評價指標不高的電壓降環境)。其集合更高最省 PCB 室內空間,有精度高功率低,無鉛環保標準且可信度性佳,成本預算低、大文件批量量企業采購強勢強烈,出貨過渡期 4 - 6 周、地方有外盤,購貨穩定性。